跳到主要內容

新北市政府環保局商標

熱門關鍵字:
:::
環境管理
:::

環評審查流程

環評審查流程

  

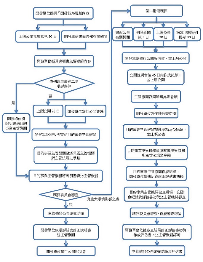
審查作業流程圖文字說明

  1. 認定標準(環保主管機關)
  2. 評估作業公開說明(開發單位)
  3. 提出環境影響說明書
  4. 轉送環境影響說明書至環保機關(目的事業主管機關)
  5. 環保主管機關審查委員會(環保主管機關)
    通過 :5-1 舉行公開說明會(開發單位)
                 5-2 審結論公告(環保主管機關)
    不通過:得另提替代方案(開發單位) 回第3步驟
                 有重大影響之虞進入第二階段環境影響評估
  6. *說明書分送有關機關*舉行公開說明會(開發單位)
    6-1 環評書件公開
  7. 辦理評估範疇界定(環保主管機關)
  8. 撰寫環境影響評估報告書初稿(開發單位)
  9. 辦理現堪及聽證會(目的事業主管機關)
  10. 轉送環境影響評估報告書初稿至環保機關(目的事業主管機關)
  11. 環保主管機關審查委員會(環保主管機關)
    通過:審查結論公告並刊登公報(環保主管機關)
    不通過:得另提替代方案 回第3步驟
  12. 監督(環保主管機關)及追蹤(目的事業主管機關)

落實環境影響評估,開發行為嚴格把關

基於國家長期發展利益,環境保護與經濟發展應兼籌並顧,前行政院環保署於1994年12月30日公布「環境影響評估法」並陸續發布其相關子法如「環境影響評估法施行細則」、「開發行為應實施環境影響評估細目及範圍認定標準」、「開發行為環境影響評估作業準則」等,作為受理開發計畫環境影響評估案件審查之依據,以預防或減輕開發行為對環境造成不良影響,並提昇國民生活環境之品質,以達永續發展之目標。

Arrow pointing up TOP